

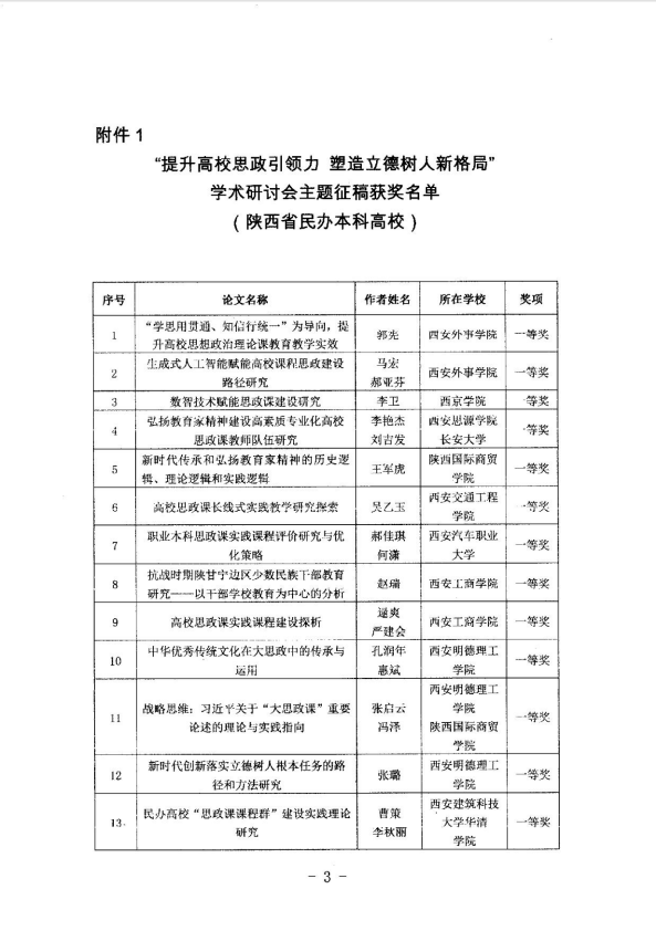
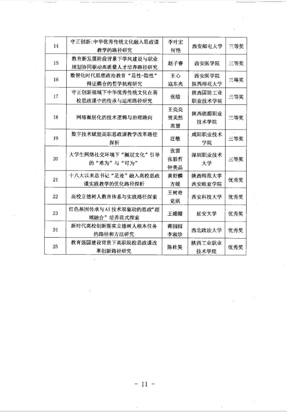
为深入学习贯彻习近平新时代中国特色社会主义思想:贯彻党的二十大和党的二十届三中全会精神、习近平总书记对学校思政课建设作出的重要指示精神,进一步落实新时代学校思政课建设推进会、全国及全省教育大会精神,推动陕西高校思政工作内涵式发展,由陕西省高等学校思想政治教育研究会民办本科高校分会主办的“提升高校思政引领力塑造立德树人新格局”学术研讨会主题征稿活动圆满完成。
本次西安工商学院马克思主义学院组织专职教师积极参加,成果丰硕,共有11名教师获奖,其中一等奖2名,二等奖5名,三等奖4名。
西安工商学院马克思主义学院不断推进思想政治教育理论素养提升工作走深走实,通过对思想政治教育工作基础理论和实践的研究,不断加强学校思想政治教育工作改革创新和教学研究。
附件:《关于“提升高校思政引领力 塑造立德树人新格局”学术研讨会主题征稿获奖结果的通报》











图文来源:马克思主义学院 责任编辑:李岭 胡嘉烁
审核人:严建会 终审:李景阳